学习起来!我国禁限用药一览表
行业资讯
小编
发布时间:2026-03-03
浏览: 次 我国禁⽌和限制使⽤农药品种清单

1 我国对农药禁限用管理的规定
我国⾼度重视农药管理⼯作,特别是针对⾼毒、⾼⻛险的农药,发布了⼀系列政策法规、禁限⽤农药管理措施等,逐渐形成政导、法律规制和司法震慑三位⼀体的治理模式。该模式以全链条⻛险防控为核⼼,覆盖农药的⽣产、销售、使⽤等关键环节,全⽅位加强监管。政策引导上,1972年,国务院率先发布了禁⽌⽣产和进⼝有机汞农药的相关政策,以减少对环境和⼈体健康的潜在危害,标我国正式开始农药禁⽤管理。1982年,农牧渔业部、卫⽣部联合颁发《农药安全使⽤规定》,要求农药品种严格按照“农药安全使准”执⾏,尚未制定“标准”的品种,包括⾼毒农药、⾼残留农药、⾼⻛险农药等,不准⽤于蔬菜、茶树、果树、中草药和卫⽣剂,为农产品质量安全提供保障。2019年,中共中央、国务院发布实施《关于深化改⾰加强⻝品安全⼯作的意⻅》,提出实施农药使⽤减量和产地环境净化⾏动。开展⾼毒⾼⻛险农药淘汰⼯作,5年内分期分批淘汰现存的10种⾼毒农药,积极稳妥地推进⾼毒农汰,保障农业⽣产安全、农产品质量安全、⼈畜安全和⽣态环境安全。法律规制上,1997年,国务院颁布《农药管理条例》,明确规定剧毒、⾼毒农药不得⽤于防治卫⽣害⾍,不得⽤于蔬菜、⽠果叶和中草药材,使禁限⽤农药管理⼯作步⼊了规范化、法制化的轨道。该条例经过2017年、2022年2次修订,对禁限⽤农药的⽣产⽤等做了更为全⾯的规定和指导。此外,2021年修订的《中华⼈⺠共和国⻝品安全法》和2022年修订的《中华⼈⺠共和国农产品安全法》有关条款,对禁限⽤农药等农⽤投⼊品的使⽤做出严格的规定,包括严格执⾏农业投⼊品使⽤安全间隔期或者休药期的规禁⽌将剧毒、⾼毒农药⽤于蔬菜、⽠果、茶叶和中草药材等国家规定的农作物,禁⽌在农产品⽣产经营过程中使⽤国家禁⽌使⽤的投⼊品以及其他有毒有害物质等相关内容。司法震慑上,2021年,最⾼⼈⺠法院、最⾼⼈⺠检察院公布《最⾼⼈⺠法院、最⾼⼈⺠检察院关于办理危害⻝品安全刑事案⽤法律若⼲问题的解释》规定,在⻝⽤农产品种植、养殖、销售、运输、贮存等过程中,使⽤禁⽤农药,依照刑法第⼀百四⼗四条定以⽣产、销售有毒、有害⻝品罪定罪处罚。为禁限⽤农药的违规使⽤管理提供法律依据,提⾼了违法成本。
2 我国禁用和限用农药品种清单
截⾄2024年底,农业农村部、⽣态环境部、国家发展改⾰委等部⻔发布了农药禁限⽤相关公告及⽂件23个,通过梳理上述⽂我国已公布禁限⽤农药80种,包括剧毒、⾼毒农药56种。
我国禁⽌使⽤农药品种清单 禁⽤⾼毒、⾼⻛险农药,是保证⼈⺠⽣命安全、适应农业产业结构战略性调整、保护⽣态环境业可持续发展、增强农产品市场竞争⼒和出⼝、促进农药⾏业技术改造、产品质量提⾼、适应国际农药管理发展新形势、履⾏国际公约的需求。据统计,我国禁⽌使⽤农药共61种(表1),其中剧毒、⾼毒农药47种,占⽐77.05%。从分类⽅式看,公告明确禁产、销售及使⽤的农药48种,保留仅限出⼝农药7种,禁⽌在农业上使⽤,限制特定使⽤范围的农药1种。此外,还有5个农药品种告未明确规定在农业上禁⽌使⽤。但实际已被禁⽤。本⽂在禁⽤清单中增加内吸磷、硫环磷、氯唑磷3个农药品种,是根据2002年部199号公告发布规定,在蔬菜、果树、茶叶、中草药材上不得使⽤和限制使⽤内吸磷、硫环磷、氯唑磷。2011年,国务院批准同业部等九部⻔联合报送的《⾼毒农药淘汰和禁⽤⼯作⽅案》(以下简称《⽅案》),实施“全⾯停⽌⾼毒农药的新增登记和⽣产许可销现有⾼毒农药在蔬菜、果树、茶树等作物上的登记”的要求,上述3个农药品种属⾼毒农药,查询中国农药信息⽹,已⽆有效状的登记产品,且根据《⽅案》的规定,⽆新增可能,实际属于禁⽌使⽤状态。

备注:①农业农村部第736号公告规定,氧乐果、克百威、灭多威、涕灭威制剂产品⾃2026年6⽉1⽇起禁⽌销售和使⽤;②农业部第2289号公定⾃2015年10⽉1⽇起,撤销杀扑磷在柑橘树上的登记,禁⽌杀扑磷在柑橘树上使⽤。由于杀扑磷仅登记在柑橘树上使⽤,⽬前⽆制剂登记,实际禁⽤;③农办农〔2011〕10 号规定,鉴于五氯酚钠对环境存在较⼤⻛险,卫⽣系统已停⽌⽤于钉螺的防治,建议不再批准新增登记,不批准临时登正式登记的申请,对现有登记产品不再续展。⽬前已⽆制剂产品登记,实质上已被禁⽤;④《⾼毒农药淘汰和禁⽤⼯作⽅案》规定全⾯停⽌⾼毒农新增登记和⽣产许可,内吸磷、硫环磷、氯唑磷属于⾼毒农药,⽬前已⽆制剂产品登记,实质已被禁⽤;⑤农业部第2552号公告规定⾃2019年1起,将含溴甲烷产品的农药登记使⽤范围变更为“检疫熏蒸使⽤”,禁⽌含溴甲烷产品在农业上使⽤。
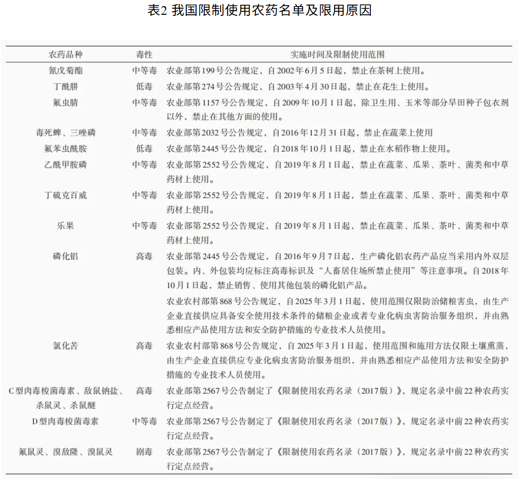
我国限制使⽤农药品种清单 为加强对限制使⽤农药的监督管理,保障农产品质量安全和⼈畜安全,保护农业⽣产和⽣态环农业部2017年发布第2567号公告制定了《限制使⽤农药名录(2017版)》,规定列⼊本名录的农药,标签应当标注“限制使⽤”字并注明使⽤的特别限制和特殊要求。据统计,我国⽬前限制使⽤农药有19种(表2),包括剧毒、⾼毒农药9种,均在《限制使⽤农录》(2017版)中。其中⾼毒农药磷化铝、氯化苦2个品种,因市场需求⼤,替代产品、替代技术不成熟,专业化⽤药安全基本可因素,2024年农业农村部发布第868号公告,除规定限制使⽤范围以外,为保护使⽤者安全,同时规定由⽣产企业直接供应具备安⽤技术条件的储粮企业或专业化病⾍害防治服务组织,由熟悉相应产品使⽤⽅法和安全防护措施的专业技术⼈员使⽤。
国际公约管控的农药品种 出于对⼈类健康或环境安全的考虑,某些具有较⾼⻛险的农药已在国际层⾯达成⼴泛共识,禁⽌制使⽤和运输。滴滴涕、毒杀芬、艾⽒剂、狄⽒剂、硫丹、林丹、氟⾍胺、灭蚁灵8个农药品种被《关于持久性有机污染物(POP斯德哥尔摩公约》(简称《斯德哥尔摩公约》)列为持久性有机污染物(POPs),要求缔约⽅不准予登记或者采取禁限⽤措施。联合境规划署和联合国粮⻝及农业组织在1998年制定了《关于在国际贸易中对某些危险化学品和农药采⽤事前知情同意程序的⿅特丹公(简称《⿅特丹公约》),对包括六六六、滴滴涕、毒杀芬、⼆溴氯丙烷、杀⾍脒、艾⽒剂、狄⽒剂、汞制剂、砷类、铅类、甲胺磷硫磷、甲基对硫磷、久效磷、磷胺、硫丹、溴甲烷、林丹、氯丹、六氯苯、甲拌磷、克百威、涕灭威23种农药做出了进出⼝限制,各缔约⽅对进出⼝实⾏⼀套决策程序并将这些决定通知缔约⽅,即事先知情同意(PIC)程序。此外,为保护地球脆弱的臭氧层,烷受到《关于消耗臭氧层物质的蒙特利尔议定书(哥本哈根修正案)》(简称《蒙特利尔协议书》)的管控。
我国禁⽌和限制使⽤农药品种清单

3 政策建议
3.1 加⼤宣传⼒度,提⾼⽤药安全意识 农药品种禁限⽤后,其市场份额将向其他品种转移,应及时组织各地及时发布农作物病防治⽤药指导⽬录,向农⺠推荐安全、⾼效、适⽤的农药品种。同时乱⽤农药的现象⻓期存在,应利⽤微信、⼴播、电视、短视频媒体,⼴泛宣传禁限⽤农药的必要性和重要意义。发挥基础植保、农技推⼴部⻔的作⽤,指导农⺠使⽤⾼效、低毒的农药品种,确限⽤农药撤离市场⼯作落实到位,特别是加强专业化服务组织及农药经营⼈员的专业培训,使其能科学指导农⺠⽤药,降低⻛险。
3.2 加强市场监督,加⼤处罚⼒度 农业农村部办公厅通报了2024年农药监督抽查结果,合格率97.6%,其中占抽检样品总0.9%违法添加了隐性成分,其中不乏违规添加了禁⽤或限⽤农药的问题。做好监督抽检⼯作,严厉打击制售、违规使⽤禁限⽤农为,坚决取缔⽆证经营农资店,确保⽣产经营源头安全。充分调动群众和社会⼒量,投⼊监管,保持⾼压态势,形成⻬抓共管的强⼒。加⼊经费投⼊,解决禁限⽤农药销毁问题,确保淘汰的农药尽快撤离市场。禁限⽤农药的危害严重,各地⽅的处罚措施未⻅区⼀般农药的管理政策,要加⼤对禁限⽤农药违规⽣产、使⽤的处罚⼒度,利⽤经济杠杆促进市场净化。
3.3 做好⻛险监测,掌握⻛险动态 农药经过⼀段时间⼴泛使⽤后,⻛险和危害逐步累积,引起靶标⽣物抗性上升、药效降低、量增加、⼈畜安全和环境⻛险加⼤。农药品种限⽤管理后,要做好农业安全⽣产⻛险监测,加强对限制使⽤农药在作物药害、抗化,以及农药残留、⼈畜中毒和环境影响等⽅⾯的监测评价,及时掌握限⽤农药在使⽤过程中对其他靶标⽣物的⻛险情况。
3.4 实施⿎励政策,完善管理政策 应对产品的禁限⽤⻛险,是农化企业产业升级的机会,促进农药⾏业技术改造、产品质量提加快⾼效、低毒替代农药产品登记,保证农业⽣产的需要。同时政府部⻔要积极帮助⽣产企业做好转产⼯作,尽快研究制定相关政如保留仅供出⼝,扶持企业出⼝贸易,保留⽣产能⼒,对禁⽤的农药品种,允许其变更为仅供出⼝登记等管理政策。

QQ客服